喜 报
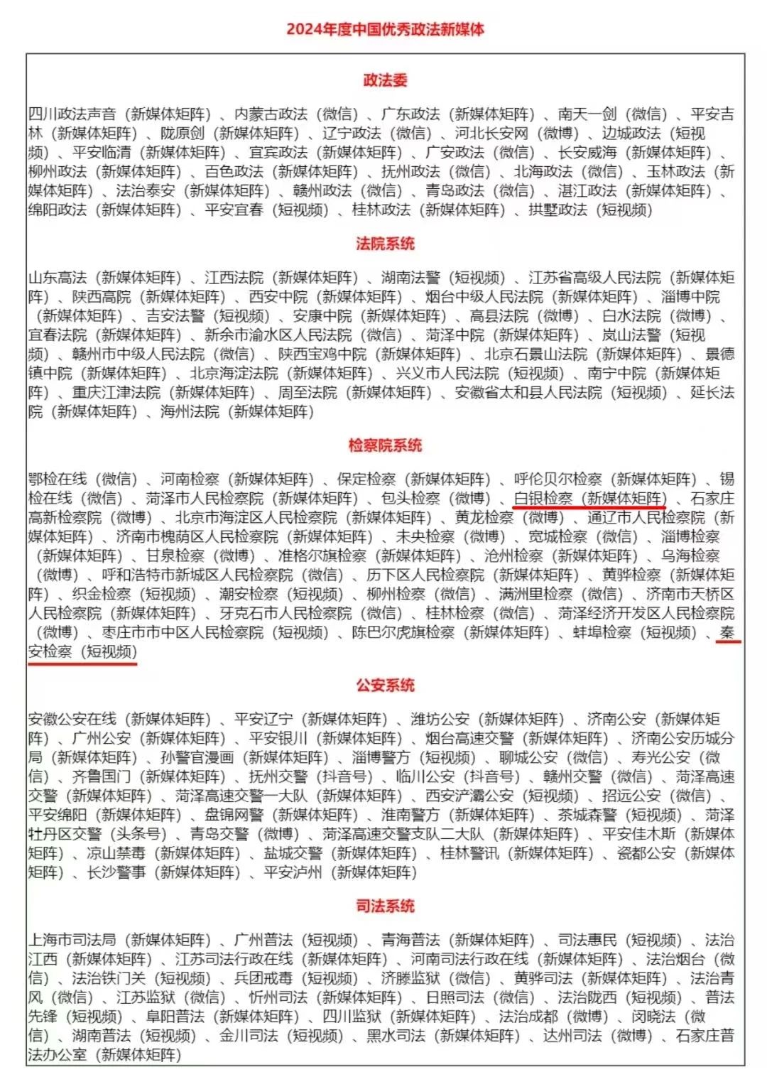
近日,2024年中国优秀“互联网+政法服务”平台综合影响力评估报告发布,其中,白银检察(新媒体矩阵)、秦安检察(短视频)获评2024年度中国优秀政法新媒体。
据悉,本次评估所覆盖的“互联网+政法服务”平台范围主要包括中央和地方各级政法委、法院、检察院、公安厅(局)、司法厅(局)等政法部门网站及微博、微信、头条号、短视频等政法新媒体。该报告通过大数据采集、网络测评、问卷调查、单位自荐、专家推荐、综合评估等方法评选和推荐出2024年度中国最具影响力“互联网+政法服务”平台(包括但不限于政法委、法院、检察院、公安、司法系统网站,微博、微信、头条号、短视频等新媒体)、2024年度中国创新型“互联网+政法服务”平台、2024年度中国智慧政法十佳创新案例(含大数据、人工智能等智慧政法平台)、2024年度中国优秀政法网站、2024年度中国优秀政法新媒体等领先成果。
2024年度中国优秀政法新媒体
检察院系统
白银检察(新媒体矩阵)
秦安检察(短视频)
